Si a uno le preguntan ¿cuál es el factor más importante involucrado con la diversificación de especies? muchos responderán que son las mutaciones y la selección natural. Esta bien, es correcto. Pero, esos dos no son los únicos. Científicos de la Universidad de Washington estudiaron el efecto que tenía la comunicación sensorial de una familia de peces africanos (Mormyridae) —también conocidos como los ‘peces elefante’— en su diversificación, encontrando que en el grupo de especies más diverso, los peces tenían una región del cerebro más grande y desarrollada según reportaron ayer en Science.
La comunicación sensorial es una herramienta muy usada en el mundo natural, la cual permite a las especies reconocerse unas con otras de manera específica. Pero, para que funcione, el animal debe tener la capacidad de reconocerla y discriminarla de otras señales presentes en su entorno. Para que esto suceda, el cerebro debe estar lo suficientemente desarrollado como para poder procesar dicha información.
La comunicación sensorial está muy relacionada con la diversificación de las especies. Si un animal aprende a reconocer determinadas señales y discriminar otras, se logrará crear un aislamiento reproductivo (el principal mecanismo de la especiación), ya que el animal sólo se relacionará con aquellos individuos que generen la misma señal y, como ya vimos en el párrafo anterior, el cerebro debe ser capaz de reconocer dicha señal. Sin embargo, nadie ha estudiado antes el efecto de la evolución del cerebro en la diversificación de señales y, por ende, en la especiación.
Los mormíridos son una familia de peces africanos con la capacidad de producir señales eléctricas. Se han descrito más de 200 especies de mormíridos, tanto filogenéticamente como sensorialmente (cada especie produce un tipo de señal diferente la cual puede ser cuantificada y caracterizada). Gracias a estas ventajas, esta familia es un excelente modelo biológico para estudiar la relación que tiene la evolución del cerebro con su diversificación.
Algo sumamente interesante en los mormíridos es que las señales han evolucionado mucho más rápido que la forma de sus cuerpos, tamaño, y ecología trófica. En otras palabras, morfológicamente las especies no son muy diferentes, pero si sensorialmente. Tal vez sea por que los ríos africanos son tan turbios que la visión se vuelve irrelevante, así que la forma más confiable de reconocerse es a través de las señales eléctricas, sino… ‘plancha quemada’.
Las señales eléctricas son producidas por un órgano eléctrico compuesto de células especiales llamadas electrocitos, que están ubicados en la cola de los mormíridos. Los electrocitos evolucionaron con la aparición de los mormíridos, y la variación morfológica del tallo de los electrocitos evolucionaron con la aparición de la subfamilia Mormyrinae. Gracias a esto, los mormíridos tuvieron la capacidad de producir diferentes tipos de señales eléctricas.
Pero no basta con producir las señales, también deben existir los receptores de señales eléctricas. En los mormíridos pueden ser de tres tipos: los órganos ampulares, los mormiromastos y los órganos de Knollen, siendo estos últimos los involucrados directamente en la comunicación sensorial.
Finalmente, la información es procesada en una región del cerebro conocida como núcleo exterolateral (EL). Esta región es la más importante en la comunicación sensorial, por esta razón, los investigadores liderados por el Dr. Bruce A. Carlson estudiaron el núcleo exterolateral de diferentes especies de mormíridos, encontrando que dentro de la subfamilia Mormyrinae, el tamaño de EL era mucho mayor y estaba dividido en dos subregiones: el núcleo exterolateral anterior (ELa) y posterior (ELp).
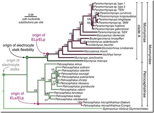
Ahora, la aparición de los electrocitos, la flexibilidad del tallo de los elctrocitos y el núcleo exterolateral, lo veremos evolutivamente en un árbol filogenético elaborado a partir de secuencias del Citocromo B (cytb): [Click para agrandar]
Se puede apreciar claramente que con el origen de las regiones anterior y posterior del núcleo exterolateral (Clado A), debido al aumento de su tamaño, las especies de mormíridos empezaron a diversificarse rápidamente. En términos sencillos, cuando más grande era la región del cerebro encargada de procesar la información sensorial, mayor es el grado de diversificación de las especies.
Aunque se puede ver que ELa y ELp evolucionó dos veces de manera independiente, tanto en los Mormyrinae como en los Petrocephalus microphthalmus. La diferencia radica en que en estos últimos aún no se había dado la flexibilidad del tallo de los electrocitos, así que no tenían la capacidad de producir diferentes variedades de señales eléctricas.
Pero, como vimos anteriormente, son los órganos de Knollen los encargados de recibir las señales, entonces ¿habrá alguna diferencia en la disposición de estos órganos en los mormíridos del clado A con respecto a los otros?
Al mapear la disposición de los órganos de Knollen en el cuerpo de los mormíridos, los investigadores encontraron que eran de dos tipos: unos distribuidos por todo el cuerpo y otros ubicados en regiones puntuales en la cabeza. Todos los mormíridos del clado A y los P. microphthalmus tenían los órganos de Knollen distribuidos por todo el cuerpo.
Esto indicaría que la evolución de las regiones ELa y ELp están relacionadas directamente con la disposición de los órganos de Knollen a lo largo de todo el cuerpo (mayor área sensorial). Esto les permite tener la capacidad de percibir las señales eléctricas de manera más eficiente y poder discriminarlas una de otras.
Entonces, con una mayor capacidad para discriminar las señales, los mormíridos tenían la capacidad de elegir mejor a sus parejas (aquellas con un mismo tipo de señal), de esta manera se generaba un aislamiento reproductivo y, por lo tanto, la especiación. Por otro lado, gracias a la flexibilidad del tallo de los electrocitos, la variedad de señales fue en aumento, traduciéndose en una mayor diversificación de especies.
Así que la evolución de diferentes sistemas de comunicación tienen un profundo efecto en la diversificación de especies. Por ejemplo, en las ranas, los cambios en la estructura de su oído interno les ha permitido tener la capacidad de discriminar entre diferentes tipos de croares, lo que trajo consigo una mayor diversidad de especies en ciertos grupos de anuros. Esta es la primera vez que se demuestra el rol que cumple la evolución del cerebro en la diversificación de especies.
Referencia:
Carlson, B., Hasan, S., Hollmann, M., Miller, D., Harmon, L., & Arnegard, M. (2011). Brain Evolution Triggers Increased Diversification of Electric Fishes Science, 332 (6029), 583-586 DOI: 10.1126/science.1201524


Qué simpático!!, En aves al parecer también existe ese patrón. En estudios que se derivan de los trabajos del científico Nikolakakis se halló una correlación entre tasa de diversificación y tamaño del lóbulo frontal del cerebro y capacidad innovativa para varios grupos de aves (evidente en loros y cuervos, por ejemplo). La explicación que estos científicos proveen es que animales más innovadores tendrán menos dificultades en expandir sus rangos de distribución; y a su vez, las poblaciones de animales con rangos de distribución más grandes son más propensos a que en eventos futuros se fragmenten debido al surgimiento de una barrera geográfica, y por lo tanto se acelera la especiación alopátrica. No sé si esto también se aplique a los peces eléctricos. Definitivamente la discriminación de señales es un factor muy importante. Muy interesante!
ResponderBorrarExcelente aporte Carlos, los factores que promueven la especiación se encuentran a muchos niveles, pero la función del cerebro es sumamente interesante para la discriminación de señales eléctricas, luminosas, sonoras, etc., que a la larga pueden generar un aislamiento reproductivo.
ResponderBorrarSaludos.